Course Filter
Course type
Duration
Hours
Target
Topics
Language
Proficiency
Certificate selection
Instructor organization
Price
Eur
Submit
About us
Contact us
Filter
Training Programmes
Digital learning
Live sessions
Blended learning
Cart
Shopping Cart
No products in the cart.
Login
Search for:
Training Programmes
Digital learning
Live sessions
Blended learning
Login
Cart
Shopping Cart
No products in the cart.
Home
>
Automation and Robotics
>
Robot Operating System (ROS)
Courses
Search
All Courses
2519
Courses
Alphabetical
Newly Created
All Instructors
Christina
Christos
Daniele
Dilyana
EITM Author
Enrique
Francesco
Harry
Inés
Jana
Karachristos Christoforos
Leonardo
Melissa
Oswald
Paschalis
Zeiner
admin
angelica-m
anna-maria-korfiatieitmanufacturing-eu
benjamin-breilingjoanneum-at
daniele-f
ddustegor
filippo-s
fstamatopoulos
gilbert
hamid-reza-alimardani
ias
ioanap
javier_tecnalia
karolis-s
kate_par
kosmasalexopoulos
lluis-a
mariali
martin
michael-g
nexusit
panagis-f
pavel
renno-r
saracefriel
sindi-d
spariscibrainshuttle-com
vale
vinicius.affonso-de-carvalho
xanti-bampoula
Free
1 Single module
An introduction of frameworks for Multi-Agent-Control of autonomous mobile Robots in ROS
EITM Author
This nugget introduces exemplary frameworks based on ROS2 to handle a multi-agent system, which could be applied to a number or swarm of distributed autonomous…
Free
1 Single module
An overview of planners and controllers for autonomous mobile robots
EITM Author
This nugget provides an overview of robotic planners and controllers to give the learner an overview of the overall robotic or vehicle control system and…
Free
1 Single module
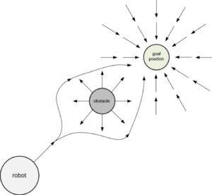
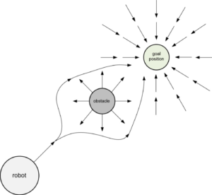
Artificial Potential Fields
EITM Author
This nugget explains the Artificial Potential Field navigation method and covers the basics of reactive motion planning. The goal of this learning path is to…
Free
1 Single module
Artificial Potential Fields - Setup
EITM Author
This is a follow-up nugget to the Artificial Potential Field Nugget (https://www.skillsmove.eu/mod/page/view.php?id=5933). In this nugget we will setup the simulation environment in order to see…
Free
1 Single module
Assessment on Artificial Potential Fields
EITM Author
This is the final assessment nugget for the Learning Path Autonomous Mobile Robotics – Artificial Potential Fields.
Free
1 Single module
Assessment on Dynamic Window Approach
EITM Author
This is the assessment nugget for Learning Path Autonomous mobile robotics – Dynamic Window Approach.
Free
1 Single module
Assessment on Introduction to ROS2
EITM Author
This is the assessment nugget for Learning Path Autonomous mobile robotics – Introduction to ROS2.
Free
1 Single module
Assessment on Model Predictive Control
EITM Author
This is the assessment nugget for the Learning Path Autonomous mobile robotics – Model Predictive Control. The learner is able to describe the basic concept…
Free
1 Single module
Assessment on ROS2/Navigation2
EITM Author
Free
1 Single module
Assessment on Timed Elastic Band
EITM Author
This is the assessment nugget for Learning Path Autonomous Mobile Robotics-TImed Elastic Band Planner. The learner is able to describe the basic concept of a…
Free
1 Single module
Assessment on Types of Multi-Agent-Control
EITM Author
This is the assessment nugget for Learning Path “Autonomous mobile robotics – Multi-Agent-Control”. The learner can differentiate between the control schemes for multi-agent systems and…
Free
1 Single module
Building a grasping application with AI and CoppeliaSim : Check your knowledge
EITM Author
In this nugget, you will be assessed about your knowledge acquired in the learning path #546 Build a simulated grasping application with machine learning in…
Free
1 Single module
Configuring your robot for ROS 2 - Assessment
EITM Author
This is the assessment nugget for the Learning Path “Configuring your robot for ROS 2”.
Free
1 Single module
CoppeliaSim - Control a robot arm with ROS
EITM Author
This nugget aims at:Learning how to use ROS nodes in CoppeliaSimLearning integration of a ROS node to control kinematically a robot armIn details, you will…
Free
1 Single module
CoppeliaSim - Explanation and building of an AI model for object detection in a camera image
EITM Author
This nugget aims at:Learning how to use an AI model to detect objects in images coming from CoppeliaSimLearning how to train an AI modelIn details,…
Free
1 Single module
CoppeliaSim - Extract camera images from a simulation
EITM Author
This nugget aims at:Learning how to integrate cameras in CoppeliaSim scenes Learning extraction of information from cameras out of CoppeliaSimIn details, you will use a…
Free
1 Single module
CoppeliaSim - Interface both AI and CoppeliaSim models through ROS (Grasping application)
EITM Author
This nugget aims at: Learning how to use ROS to do the communication between an AI model and a CoppeliaSim scene in a grasping application.…
Free
1 Single module
Describing the robot system for a mobile manipulator
EITM Author
This nugget explains the basic components of the description and MoveIt configuration of the robotic manipulator. MoveIt is a set of computer libraries for robot…
Free
1 Single module
Environment setup for ROS2
EITM Author
This nugget will show you how to prepare your environment in order to use the Robot Operating System version 2, ROS2.
Free
1 Single module
Identifying threats in a robotic application
EITM Author
This nugget provides the basics to learn how to perform a threat model of a (ROS) robotic application. You’ll learn to identify the steps involved…
Page
1
Page
2
Page
3
Page
4
Next »